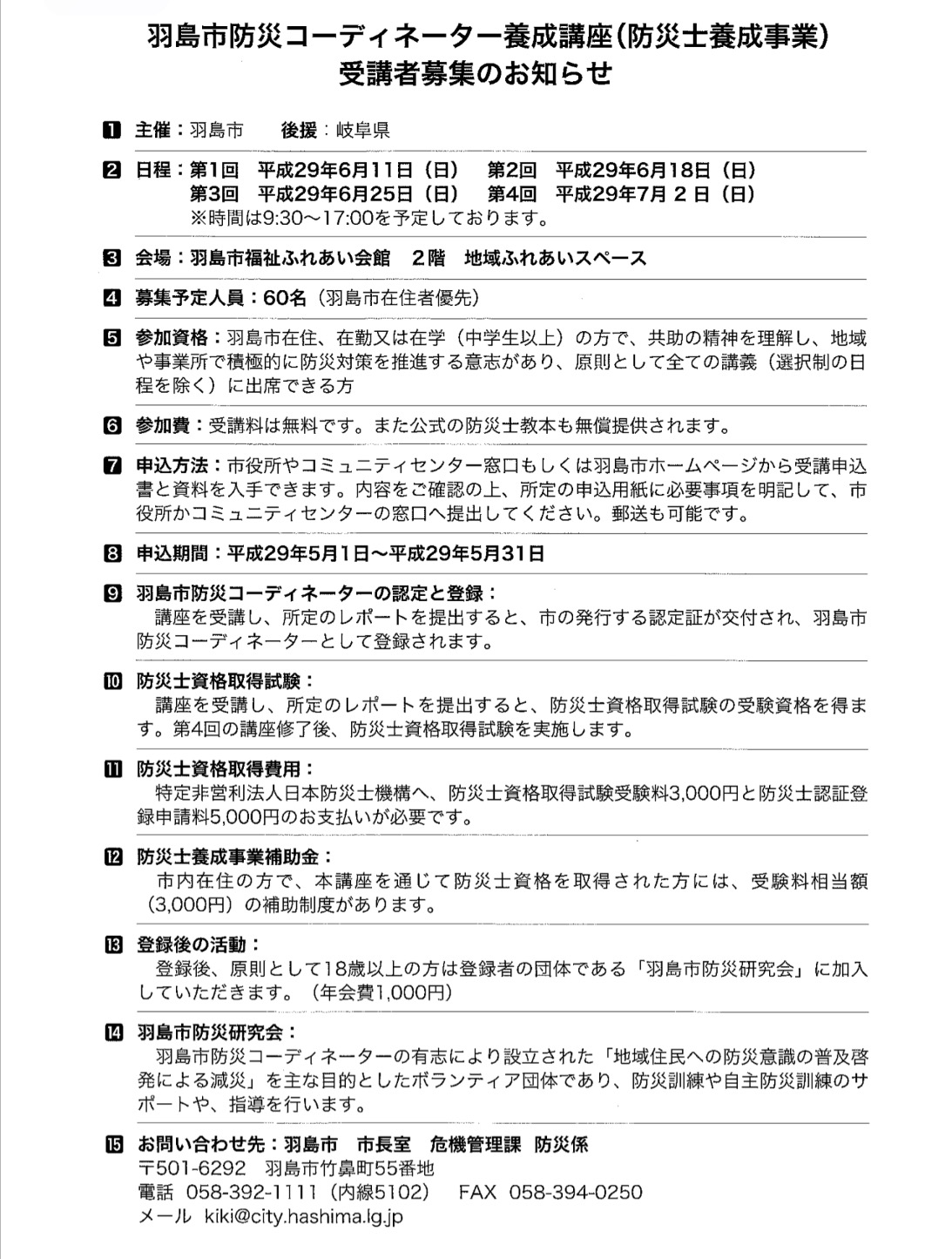
羽島市防災コーディネーター養成講座受講者募集のお知らせ
羽島市ホームページより
将来発生が予想される「南海トラフの巨大地震」や年々増加するゲリラ豪雨による水害など、懸念される自然災害に対して、地域で取り組む防災活動の重要性が高まっています。
自助、共助に基づく地域防災力の強化には、防災活動を担う人材の確保が必要です。
市では今年度も引き続き、「羽島市防災コーディネーター」の認定制度を設け、講座の受講を通して、災害に対する正しい知識と技術を習得し、地域の防災活動に活躍できる人材の養成を行います。
平成27年4月には、本講座の受講者である羽島市防災コーディネーターの有志により、「地域住民への防災意識の普及啓発による減災」を主な目的とした「羽島市防災研究会」も設立されました。
本講座を主催する羽島市は、特定非営利法人日本防災士機構へ防災士養成事業実施自治体の認定を申請しており、本講座を修了した方は「防災士資格取得試験」の受験資格が得られます。
<概要>
1. 参加資格
羽島市在住、在勤又は在学(中学生以上)の方で、共助の精神を理解し、地域や事業所で積極的に防災対策を推進する意志があり、原則として全ての講義(選択制の日程を除く)に出席できる方
2. 参加費
受講料は無料です。また公式の防災士教本も無償提供されます。
3.開催日時
講座開催日時
講座開催日 開始時間~終了時間
第1回 平成29年6月11日(日) 9:45~16:30
第2回 平成29年6月18日(日) 9:30~17:00
第3回 平成29年6月25日(日) 9:30~16:20
第4回 平成29年7月2日(日) 9:30~16:20
※受付は開講時間の10分前(初日は15分前)より行います。また、最終日には、16:30~17:20 に防災士試験を行います。
上記のほか、詳細については、添付の「受講者募集のお知らせ」をご覧ください。


